This site is not yet optimized for mobile.
Please visit my online portfolio via using an alternative device, such as a laptop.

ANNA UNGER

I develop data into something beautiful and easy to understand

WORDS ABOUT ME

PROJECTS

Translation of the Ted Valentin site Popularaplatser.se to italian.

An Alex Schulman customer report of Zara Larsson's cursings.

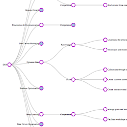
Analysis of travel industry data for a communication project within earned media.

ABOUT ME

Front-End & Backend

HTML

CSS

SQL

Python

JavaScript

C#

Tools etc

Education

Picon gmail icon Picon linkedin icon Picon github icon Picon github icon